Research


Modern software and ML systems produce vast amounts of data essential to understanding and debugging them. Making sense of it typically means navigating a patchwork of specialized tools while building deep theoretical intuition from scratch — steep learning curves with no clear picture of the whole. My research focuses on closing that gap by automatically reverse-engineering visualizable models that serve as a global map to these systems and how they behave.


State Machine Learning Algorithms


What are state machines and why use them?

In simple terms, State Machines are discrete event systems. They consist of discrete states, transitions in between those states, and events triggering those transitions. Below is an images of a very simple state machine, consisting of two states and two simple events 'a' and 'b' triggering the transitions. In addition to the described above the transitions are also associated with transition probabilities, making this particular state machine a probabilistic state machine.

pdfa
Simple example of a (probabilistic) state machine. Transitions are labeled with event and associated probability.

What can we do with state machines? State machines have many applications and can be used wherever a discrete event system exists. The classic illustration example is a coffee machine. For instance, we can have take the states 'No water', 'No beans', 'Ready', and 'Coffee brewing'. Upon starting the machine it goes into default state, checking whether water is there. If not, go into state 'No water' and display a warning. Once water is there, do the same with the beans. And only when water and beans are there a selection is possible, marked by state 'Ready', after which we transition into state 'Coffee brewing'. A finished and brewed coffee then triggers another check for recourses, either landing in state 'No water', 'No beans', or 'Ready', meaning the whole cycle repeats.

Well, that example works, but it is so simple. Why would I do the work to design a state machine in first place? Simple state machines are mostly a domain of smaller systems. For example, controllers in embedded system design are often first modeled as a state machine before translated into code, adding a layer of code security on critical applications. An advantage of that method is also that other techniques such as model checking can be employed to ensure code runs as intended. In case someone wants to go deeper in the topic I point to this course about designed state machines using UML, and the book Principles of Model Checking , the latter recommended by a former instructor at the TU Munich.

But what if I have something that is more complex than a controller? In cases where a system is too large to be designed by hand, or where we want to understand an existing system, we have to employ automatic algorithms to infer those state machines for us. This is called State Machine Learning, and it comes in two flavors: Active and passive learning. In active learning, we have access to an existing system, and we generate inputs to ask the system for its output. A downside of this method is that we need access to the system, and we need to be able to reset it to a default state, making learning potentially very costly. On the contrary, if we do not have access to the system, but instead already have execution traces, such as software logs, we can use passive learning. This method of learning simple aims to generate a state machine model from the set of execution traces that we give to the algorithm. A downside of this method is that it is highly dependent on the quality of the existing data, and of course on its vastness.


Learning state machines via efficient hashing of future traces

R. Baumgartner, S. Verwer
Published: LearnAUT 2022, Paris, France
Link: https://learnaut22.github.io/programme.html

There are many works on learning state machines from existing data. However, few works deal with the modern problem of learning from data streams, which arise for example in servers that should not be interrupted, systems that generate large amounts of data, and other kinds of systems that run day and night. To infer state machines from these kinds of systems we have to design special kinds of algorithms, that enable the state machine learning algorithms to continuously learn and update a model. Additionally, these kinds of algorithms need to be able to compress information if necessary, since the data stream can be infinite at the worst.

To tackle these challenges we designed a simple algorithm, with two main ideas: The first is the heuristic used to identify states and transitions. In order to compress information we summarize the stream of data in the Count-Min-Sketch data structure. These summaries are then used to find statistical patterns, subsequently used to identify the states. The second idea is a routine that we can use to periodically output state machines. We opted for a simple routine that periodically saves the current model, while not interrupting the learning process. We compare our method with a well-known method to show that it is doing reasonably well, given that it works with compressed, i.e. not full, information.

Results of the work 'Learning state machines via efficient hashing of future traces'
Partial results of the publication. For a full results section and discussion check the link above.

Learning state machines from data streams: A generic strategy and an improved heuristic

R. Baumgartner, S. Verwer
Published: International Conference for Grammatical Inference 2023, Rabat, Morocco
Link: https://proceedings.mlr.press/v217/

Continuing our work 'Learning state machines via efficient hashing of future traces', we improve on it in the following two ways:

Results of our work 'Learning state machines from data streams: A generic strategy and an improved heuristic'
Partial results of the publication, summarized as box-plots. For the full picture please consult the publication.

PAC learning PDFA from data streams

R. Baumgartner, S. Verwer
Published: arXiv (Extended version of previous publication)
Link: https://arxiv.org/abs/2604.02244

This is an extended version of our previous publication Learning state machines from data streams.... We supply the algorithm with a runtime analysis, a theoretical comparison with a similar method, as well as a mathematical proof of convergence/PAC-bounds: Since the algorithm learns statistically from data that is draw from an unknown distribution, we cannot give a formal proof of correctness without making unrealistic assumptions. However, we can employ the PAC-framework to give statistical guarantees on the learning algorithm. We provide this work with a thorough mathematical analysis showing formal PAC bounds.

There is a blogpost outlining the proof in my blog.

CMS to statistical test
We need to prove that the statistical test works correctly, and under what conditions we can guarantee no mistakes are made. From there we need to generalize onto the whole graph. More details in this blogpost.
CMS to statistical test
We need to prove that the statistical test works correctly, and under what conditions we can guarantee no mistakes are made. From there we need to generalize onto the whole graph. More details in this blogpost.

Database-Assisted State Machine Learning

H. Walinga, R. Baumgartner, S. Verwer
Published: LearnAUT 2024, Tallinn, Estonia
Link: https://learnaut24.github.io/programme.html

In this work we take another view on the problem of limited memory. To overcome the limitations we use a database to store the data, and subsequently employ active learning to build a state machine from the data that is being stored in the database. We show that this approach is capable of reducing working memory and reduce the amount of data used as input to the algorithm by employing targeted queries, when contrasted with classic passive learning approaches.

Results of our work 'Database-Assisted State Machine Learning'
Comparison of working memory footprint of the method with a baseline. Figure generated by H. Walinga.

PDFA Distillation with Error Bound Guarantees

R. Baumgartner, S. Verwer
Published: International Conference on Implementation and Application of Automata 2024, Akita, Japan
Link: https://link.springer.com/chapter/10.1007/978-3-031-71112-1_4

Probabilistic state machines have the potential to be used as surrogate models for language models, where they provide a reverse-engineered and visualizable model whose output mimics that of the language model. Recent works explore the possibilities of how to extract those surrogate models from neural networks functioning as language models. In this work we design an algorithm to extract probabilistic state machines from a given language model and test our approach on networks trained on public datasets. We further provide proof of correctness of our algorithm.

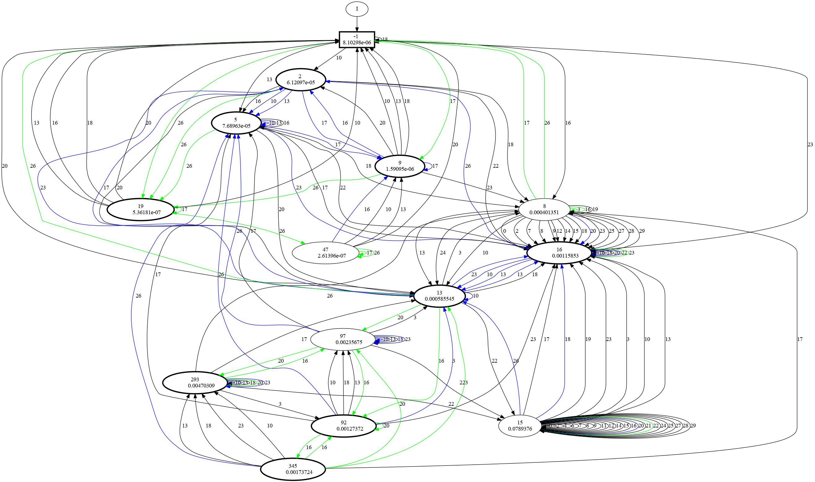
An example of a distilled surrogate model state machine
A example of an extracted state machine model. In our publication we exemplify how the extracted model can be used to debug the neural network, as well as predicting faults in the data that the language model was trained from.

PDFA Distillation via String Probability Queries

R. Baumgartner, S. Verwer
Published: LearnAUT 2024, Tallinn
Link: https://learnaut24.github.io/programme.html

This work presents a variation of our algorithm presented in 'PDFA Distillation with Error Bound Guarantees'. This variant of the algorithm infers transition probabilities to build a model from the probability that a series of events occur. This enables the algorithm to work under different constraints. Proof of convergence of the inferred probabilities is provided.

Results of our work 'PDFA Distillation via String Probability Queries'
Results on a dataset modeled for the recent TAYSIR competition, contrasting with the actual winner of the competition. For more information consult the publication.

Machine Learning


Preprocessing of cybersecurity data for anomaly detection

R. Baumgartner, S. Verwer
Published: Unpublished
Link: -

In this yet unpublished work we originally explored machine learning algorithms to raise better alerts when cyberattacks happen. Our algorithms were supposed to be working on the Netflow-capture level within a network. However, we quickly learned that the algorithm had much less of an impact on our detection performances compared with how we preprocessed the data. This has led us to instead investigate proper preprocessing techniques, resulting in a concrete pipeline and subsequent ablation studies, with which we empirically show the impact of each of the preprocessing steps.

We did our study on multiple datasets and with multiple machine learning methods. In the end the preprocessing method performed best with a simple autoencoder model, which resulted in strong performance. The publication will be linked later, perhaps after a simple arXiv upload.

Results of our work on preprocessing data for ML in cybersecurity
Some results of the paper.